作为乒乓大国,乒乓在中国属于老少兼宜的普及运动。借用邓亚萍的一句话,中国的乒乓之所以历年来能一直包揽那么多国际冠军,是因为我们有大量的冠军退役后扎根在祖国各个角落,所以基层的教练水平就都很高,所以多年来能持续培养出层出不穷的优秀选手。
当然我们今天能看到的国家队那些主力甚至非主力,其实都属于万众瞩目千万里挑一的天赋型选手,像马龙、樊振东、莎莎,王楚钦这些都是五六七八岁开始打球,10多岁入选国家队。从籍籍无名到让人念念不忘,都属于我们普通人遥不可及的群体范畴了。
今天的话题还是围绕我们普通人出发,比如在身边,和中学生相关的乒乓球都有哪些常规的培养(升学)渠道。
首先来看看中考升学中乒乓相关的升学通道,
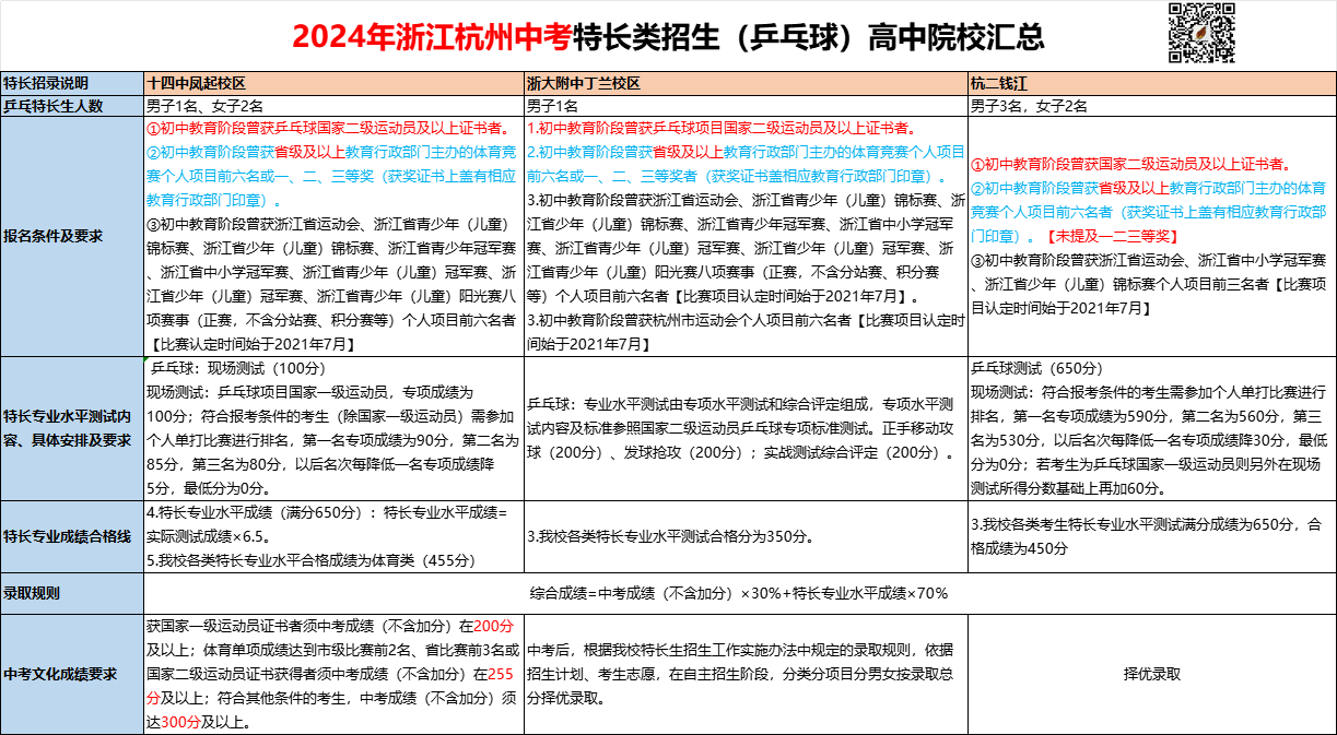
1.2024年杭州初升高特长生的招生院校中,仅3所高中共招收9名乒乓特长生:十四中凤起路校区3人,杭二中钱江校区5人,浙大附中丁兰1人。
未经允许不得转载:无忧学习网 » Listening and Speaking

无忧学习网
别再催了!“磨蹭”是孩子正在对你说的“悄
水果主题单词
