计算训练1
班级 姓名 学号
一、竖式计算,带*的要验算
608×4500= 178×199= 2603÷38= * 2764÷27=
二、递等式计算(能巧算的就巧算)
4260÷60×104 1268-227+432-573 578×78-68×578
1200÷25÷4 19999+1999+199 125×130×8
三、列式计算
1、78与22的和去除139与39的差,商是多少?
2、甲数是2298,比乙数大894,丙数是乙数的一半,丙数是多少?
六、应用题
1、一个周长为24cm的正方形,剪成两个相等的长方形,每个长方形的周长是多少?面积是多少?
2、修一条长6000米的河堤,已经修了14天,还剩下2500米没修,平均每天修几米?
3、学校要一边靠围墙用栏杆围一个面积是1250平方米,长50米的长方形花坛。每米栏杆需要18元,求学校最少需要多少钱?
计算训练2
班级 姓名 学号
一:竖式计算(打※验算)
734×78= 504×87= ※5400×80= ※50000-378=
7800÷26= 10003÷42= ※30800÷30 2875+1497=
二、递等式计算(能巧则巧)
120×24+120÷24 (1575-75×12)÷45 693÷11×33
110×22+101×42 7344÷36×250 4872÷24+13250÷53
三:文字题
1、 甲数是1600,是乙数的25倍,甲、乙两数相差多少?
2、25乘4的积除2个50相加的和,商是多少?
四、应用题
4、一个长方形的长是18m,宽是10m。在这个长方形上剪一个最大的正方形,剩下的长方形的周长和面积各是多少?
5、小胖房间长4米2分米,宽3米,现在房内铺上长7分米,宽1分米的长方形木地板,共需多少块?
计算训练3
一:直接写答案
4500÷50= 68×8= 900÷(30-24)= 45×40=
30×90= 3000÷60= (190+290)÷80= 560÷70=
600÷12= 180×30= 70×(52÷4)= 720÷(36-12)=
二:竖式计算。(带*的要验算)
19×47= 7028÷70= 203×380= *860×54= *10050÷15=
三:递等式计算
805÷23×28 (324-118)×15 284+26×103
900÷(288÷16) (502-298)÷12 125×16÷25
四:文字题
1、72加上34乘以25的积,和是多少?
2、甲数是38,比乙数少7,两数的积是多少?
七:应用题
1、一辆小汽车4小时行了260千米,一辆大客车每小时比小汽车少行15千米,一辆大客车每小时行多少千米?
2、文具店有26盒活动铅笔,每盒18支,卖出67支后,还剩下多少支活动铅笔?
3、一台幻灯机6秒钟放映48张片子,照这样计算,放72张片子需要多少时间?
计算训练4
二、竖式计算(打★要验算)
460×350= 7320÷27= ★ 35×209= 5628÷14=
三、递等式计算,能巧算的要巧算
48×53+53×52 104×24÷52 2242÷(711-673)
3528÷(2408÷43) 230×230—158 39+61×700
四:文字题
1、 从756里减去135的差是27的几倍?
2、2个18相乘的积被36除,商是多少?
五、应用题
1、菜场里有土豆720千克,是西红柿重量的6倍,土豆比西红柿多多少千克?
2、一台拖拉机一小时可耕地9500平方米,3台这样的拖拉机,2小时可以耕多少平方米?
3、一个长方形的操场,宽23米,面积是3588平方米,绕着这个操场跑3圈一共跑了多少米?
4、修路队修一条马路,已经修了全长的一半多100米,还剩870米没修,这条马路有多长?
5、一个长方形操场,宽为60米。长比宽的2倍少20米,这个操场的长是多少?周长是多少?面积是多少?
计算训练5
一、 竖式计算,带*的要验算
608×4500= 178×199= 2603÷38= * 2764÷27=
二、 递等式计算(能巧算的就巧算)
4260÷60×104 1268-227+432-573 578×78-68×578
1200÷25÷4 19999+1999+199 125×130×8
三、 列式计算
1、78与22的和去除139与39的差,商是多少?
3、甲数是2298,比乙数大894,丙数是乙数的一半,丙数是多少?
四、应用题
1、实验小学有一块面积是480m2的长方形苗圃,苗圃长32m,宽是多少米?小丁丁绕着这个花圃走3圈,一共走了多少米?
2、小巧的爸爸步行的速度是90米/分,家到爸爸的公司有1440米,他每天花在上班路上的时间是多少?
3、一架客机上午10:30从甲地起飞,下午2:30到达乙地,已知甲、乙两地之间的距离是3960千米,这架客机平均每小时飞行多少千米?
![]()
应用与概念(一) 班级: 姓名:
一、列综合算式计算:
1、甲数是598,乙数比甲数少57,求甲乙两数的差?
2、甲数是1500,是乙数的15倍,甲乙两数的和是多少?
3、乙数是250,甲数是乙数的3倍少100,甲数是多少?
4、甲数是250,甲数是乙数的3倍少100,乙数是多少?
5、2个15的和除以30,商是多少? 6、30除2个15的和,商是多少?
7、36除2个8的积,商是多少?
二、概念
![]()
1、35个 的
是( )个 ,( )个( )是
。
2、用16根小棒,围出图形的最大面积是( )。
3、在一个长8米,宽4米的长发行客厅,要铺上边长是2分米的正方形地砖,至少需要( )块这样的地砖。
4、正方形的边长扩大2倍,正方形的面积就扩大( )倍。
5、要使5□74÷55的商是三位数,□里最小填( )。
6、用2、7、4、3四个数字组成两位数乘两位数,积最大的算式是( ),积最小的算式是( )。
7、(10)一个长方形的面积是80cm2,长是20cm,至少( )个这样的长方
形可以拼成一个正方形。
8、正方形的边长增加1厘米,周长增加( )厘米。
9、正方形的边长增加1倍, 周长增加( )厘米。
10、一个正方形的周长是64米,它的面积是( )。
11、一根50米的木料锯了9次,平均每段木料长( )米。
12、在一张长12厘米,宽6厘米的长方形卡纸上,截取一个面积最大的正方形,这个正方形的面积是( )平方厘米,剩余面积是( )平方厘米。
13、书桌上有2本不同的故事书和3本不同的科技书,小巧从中挑选两本不同的书,共有( )种选法,如果从中挑选相同的两本书有( )种选法。
14、甲车的速度是45千米/时,乙车的速度是800米/分,( )车的速度快。
三、判断
1、20米的绳子平均分成5段,每段是这根绳子的 。…… ( )
2、一根1米长的绳子平均分成5段,每段长 。 ( )
3、把一个圆分成4份,取其中的3份就是。 …………( )
4、正方形的边长扩大2倍,正方形的周长就扩大2倍。……………( )
5、正方形的边长是4厘米,它的周长和面积相等。 ( )
6、如果两个长方形的周长相等,那么它们的面积一定相等。( )
![]()
应用与概念(二) 班级: 姓名:
一、填空
1、一个正方形的边长是10厘米,面积是100平方厘米,它的周长是( )。
2、布袋中有红、绿球各3个,一次至少摸出( )个球,才能保证摸出的球中有两个是同种颜色;至少摸出( )个球,才能保证摸出的球有两个是不同种颜色。
3、有红、黄、白三种颜色的球,黄的有4个,红的有1个,白的有6个,一次至少摸出( )
个球才能够保证有3个球是同种颜色的。
4、两数相乘的积是四位数,那么这两个因数可能是( )位数与( )位数。
5、用两个边长是1CM的正方形摆成一个长方形,这个长方形的周长是( ),面积是( )。
6、正方形的边长扩大2倍,面积扩大( )倍,周长扩大( )倍。
7、长方形的长扩大3倍,宽扩大2倍,它的面积扩大( )倍。
8、正方形的边长增加3CM,周长增加( )。
9、长方形的长增加4CM,宽增加3CM,周长增加( )。
10、在周长不变的情况下,长方形的长与宽的长度越接近,面积就越( )。
三、应用
1、一台电视机售价是2900元,比一辆自行车售价的4倍还多100元,一辆自行车的售价是多少元?
2、一个长方形的宽是6厘米,如果宽增加2厘米,那么这个长方形的面积增加36平方厘米,这个长方形的面积是多少?周长是多少?
4、小胖2天背单词84个,照这样计算,背504个单词需要几天?
5、一块边长5分米的正方形金属片,放入液体中渡色,渡色部分有多大?
6、公园的门票76元一张,购买团体票比较便宜,现在40人共购团体票2720元,每张票便宜多少元?
错题整理复习 班级: 姓名:
一、递等式计算:
474-235+165
二、列式计算:
118与96的差除22,商是多少? 6400被2个80的积除,结果是多少?
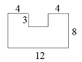
三、求图形面积和周长(单位cm)

四、应用题
1.森林公园的门票价格每张58元,如果去的人多,购买团体票比较合算。一年级有64人去游览,购买团体票共付了3200元。每人可以便宜多少钱?
2. 在一个长5米,宽3米的长方形卧室铺地砖,地砖的边长是5分米,铺满
整个卧室需要多少块地砖?
3.一根铁丝正好围成一个边长为6厘米的正方形;如果现在改围成长为8厘米的长方形,那么这个长方形的面积是多少?
4.小胖的房间长是4米,宽是3米,如果在这个房间的地面上铺边长为3分米的正方形地砖,至少需要多少块?
5. 小胖家去年四个季度用电情况如下表所示:
季度 | 一 | 二 | 三 | 四 |
用电量 (千瓦时) | 267 | 222 | 270 | 213 |
小胖家去年平均每月用电多少千瓦时?
6.妈妈定制了一块面积为96dm2的长方形桌布(如下图),要在桌布的四周缝上花边,花边至少长多少分米?
8dm
五、填空
1. 填合适的单位:
教室讲台台面的面积大约是
( ) 讲台的高度约是
( )
高铁的速度约是300( ) 一张交通卡的大小约为40( )
2.
3.一个长方形菜地的周长是150米,宽是30米,花圃的面积是( )。
4.用20根边长为1dm的小棒围成长方形,其中面积最大是( )dm
。
5. 小巧用14根1厘米长的小棒围成一个长方形,有( )种不同的围法,面积最大是( )。
6.用边长为1 cm的小正方形,如图拼成一个大正方形。
图中有 ( )个边长都为2cm的正方形。
7. 把
米长的绳子对折
次后,每段是全长的( ),每段是( )。
8. 小丁丁骑车的速度是
米/秒,照这样计算,他半小时能骑( )米。
9. 用分数表示右图的空白部分 ( )
|
|
10. 下图中最大的一个三角形是整体的( ),最小的一个三角形是整体的( )。(填分数)
六、判断
两个数相乘,一个因数个位上的数是4,另一个因数的末两位数是25,那么积的末尾至少有2个0。 ( )
七、选择
1. 用12根小棒(每根1厘米)围出长方形(包括正方形),围出的长方形面积最大的是( )。
A、 12 cm2 B、 144 cm2 C、 9 cm D、 9 cm2
2. 100米赛跑,小巧跑了 分钟,小胖跑了 分钟,( )跑得快。
A:小巧 B:小胖 C:一样快 D:不能比较
3.一个长方形的长增加3cm,宽不变,它的周长增加( )
A:3cm B:6cm C:9cm D:不变
4. 一个除法算式,被除数×除数×商=64那么被除数是( ),如果商是2,那么除数是( )。
A.16 B.4 C.8 D.无法确定
未经允许不得转载:无忧学习网 » 姜天一:讲给孩子的妙趣中国史(共278集)

无忧学习网
别再催了!“磨蹭”是孩子正在对你说的“悄
水果主题单词

